管理学院第十八届成功计划之“大学生课外科研创新培育项目”结项答辩顺利举行
12月18日,兰州大学管理学院2025年度“成功计划”结项答辩在榆中校区秦岭堂举行。本次答辩分设五个会场同步进行,共有96名项目负责人参加,26名教师担任评审专家。本次答辩会由学院本科教学办公室组织实施。
答辩开始前,副院长赵雁海向评审专家重申了“成功计划”在学院教育教学改革和培养学生创新与实践能力方面的重要意义,强调了坚持“立德树人”导向,坚持公平、公正、公开原则答辩过程纪律的要求,并就评审标准进行了统一说明。

本次“成功计划”结项答辩共有96个项目参与,覆盖学院全部专业。其中,行政管理与会计学方向合计占比过半。项目选题紧扣时代前沿,其中聚焦“绿色可持续发展”的项目34个,关注“数字化、智能化转型”的达33个。在46位指导教师的悉心引领下,项目研究与专业学习深度融合,300余名同学积极参与课题研讨、数据采集与团队协作,不仅实现了跨年级、跨专业的学术联动,更彰显了“成功计划”在激发科研兴趣、培育创新思维方面的广泛辐射力与实践育人成效。
答辩过程中,各项目负责人围绕选题背景、研究内容、方法与价值等内容进行了汇报和展示。评审教师结合项目实际,针对性提问并提供改进意见。现场互动积极,师生就研究难点展开深入探讨,答辩氛围严谨而热烈。
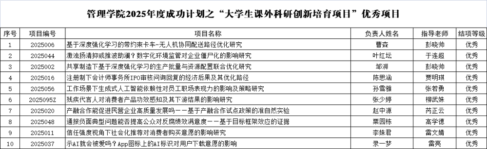
经现场评审,本届“成功计划”96个参评项目均顺利完成结项,最终评选出优秀项目10个、良好项目31个。“成功计划”其名源自学院“学习管理就是学习成功”的院训,历经十八届积淀,已成为学院培养学生科研创新能力的重要品牌平台。本次答辩不仅是对本科生学术实践成果的一次集中检验,也构建了师生深度对话的学术平台,切实提升了学生的科研素养与解决实际问题的能力。展望未来,学院将持续优化该计划的管理与激励机制,进一步夯实拔尖创新人才的培养根基。

