管理学院2015届MBA、MPA毕业活动安排
我中心将于6月5-7日举行2015届MBA(IMBA)、MPA毕业答辩及相关活动,具体安排如下,请毕业生提前做好相关准备:
一、 毕业活动的目的及意义
兰州大学管理学院的毕业活动以学生为主体,通过一系列丰富精彩的活动内容,展示与传承学院文化,达到促进东西部交流、增进师生友谊、践行学院所倡导的领导力与社会责任教育的目的,为同学们的学习生涯浓墨重彩地划上圆满的句号。
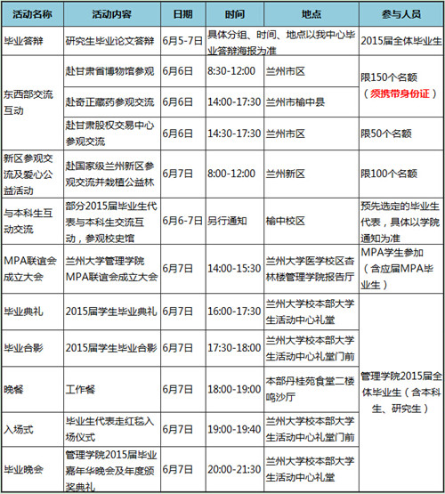
二、 毕业系列活动安排

注:活动安排如有变动,请以具体通知为准。
三、 相关活动说明
(一) 参加要求:6月7日下午的毕业典礼、合影及晚会,要求全体毕业生参加。其他活动由教学点、各班级统一组织报名参加。本部学生如参加以上参观或交流活动,可直接向班委报名再汇总上报MBA、MPA中心办公室(最迟于6月2日前报名)。
(二) 校外活动由我中心统一安排车辆接送。除另有通知的,出发乘车地点均在兰州大学校本部正门口。请参加活动人员按照上表时间提前15分钟到达乘车地点。来时自己解决早餐。
(三) 走红毯入场仪式要求:每班推选8-10名代表走红毯入场,学生自行设计、准备个性鲜明的入场服装。详见附件1。
(四) 借用学位服:毕业生以班级为单位到MBA、MPA教育中心租借学位服。因租借人员较多,请提前联系租借事宜。
(五) 联系人:0931-8912452,唐老师。
特别鸣谢广州锐赢体育用品有限公司赞助支持红毯秀及毕业晚会!
兰州大学管理学院MBA、MPA教育中心
2015年5月28日
附1:红毯秀流程及路线示意图
附3:奇正藏药集团简介

