您的位置: 首页 >通知公告> 详细内容

通知公告

2015级MBA、MPA新生入学活动安排

发布时间:2015-09-07 16:47:47 浏览次数: 【字体:

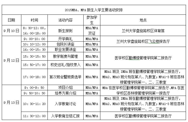
  2015级MBA、MPA(含单证)新生入学相关活动安排如下,请各位新生按时参加(注:单证生不参加报到环节,直接参加9月12-13日活动),新生报到要求请参照录取通知书中的报到须知相关内容。

  开学典礼及入学教育是研究生教育的重要环节,对于顺利完成学业有重要的指导作用,要求全体新生参加。如有特殊情况不能参加者,需提前向我中心请假。

    电话:0931-8912452

    邮箱:lzumba@lzu.edu.cn



                                        管理学院MBA/MPA教育中心

                                                  2015年9月7日


 

分享到:
【打印正文】