2015年度管理学院“本科教学工程”国家级大学生创新创业计划项目结项评审结果公示
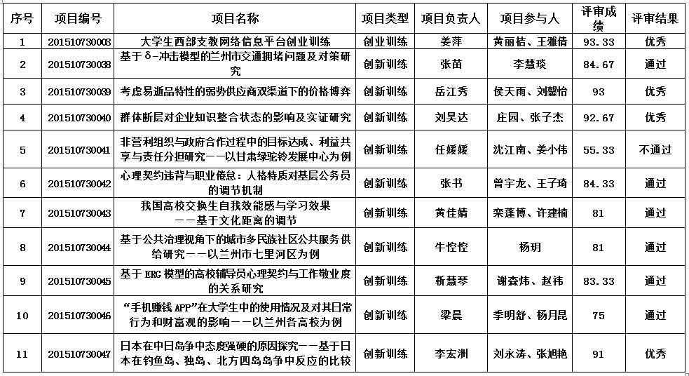
2015年“本科教学工程”国家级大学生创新训练计划项目中我院共需结题11个项目。2015年11月13日,学院开展项目结题答辩,评审专家三名,评审结果由3位评审专家的平均分排序得出。评审成绩90分以上的为优秀,评审成绩在60-89分为通过,评审成绩低于60分为不通过。结题答辩被评不通过的项目,将限期进行整改。整改方案于2015年11月27日前以书面的形式上交榆中校区院办217办公室。现将评审结果予以公示:
公示期:11月16日-11月18日
公示人:王梦瑶
公示电话:5292253
兰州大学管理学院
2014年11月16日

