管理学院举办第44期公共管理前沿问题研讨会
2022年6月8日晚,应兰州大学管理学院院长、兰州大学预算绩效管理研究中心主任何文盛教授邀请,中央财经大学政府管理学院曹堂哲教授在腾讯会议为我院师生带来题为“英国预算绩效管理的‘变’与‘常’及其启示”的学术讲座。此次讲座由张国兴教授主持,多个高校共计90余名师生参加。


曹堂哲教授指出,关于英国政府预算绩效管理演变的国内外文献大都单独分析其某一阶段的情况,且很少分析2010年之后的发展。因此,曹堂哲教授在预算制度类型学的分析框架下,追溯英国预算绩效管理的历史渊源,呈现英国近20余年预算绩效管理的历史变迁及其发展逻辑,以期为中国预算绩效管理改革提供经验借鉴,从而进一步探讨“十四五期间”中国预算绩效管理发展路径。
20世纪90年代以来,英国开始实施中期预算框架,该框架以支出审查为核心将支出计划、政策目标和绩效管理紧密结合起来,实现了从投入预算、规划预算向绩效预算的转型,形成了英国特有的预算与绩效管理一体化形态。曹堂哲教授以支出审查这条“红线”为常项,将各类绩效管理形式的“颗颗明珠”串接起来,呈现英国预算管理总额控制、配置效率和运营效率目标交相辉映的历史图景。

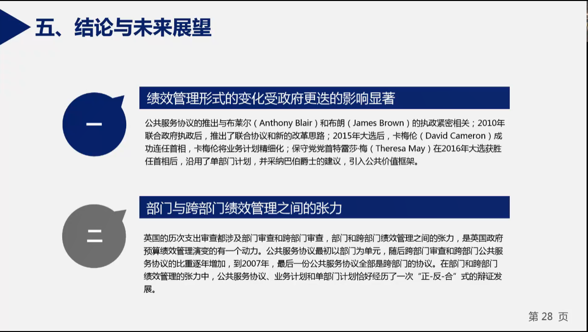
基于英国预算绩效管理“变”与“常”的历史变迁逻辑,曹堂哲教授强调,不变的“旋律”是支出审查对总额控制、资源配置和运营效率的目标追求;变的“曲调”转化则呈现螺旋上升的趋势:一是英国的绩效管理形式的变化受政府更迭的影响显著;二是部门和跨部门绩效管理之间的张力;三是外部价值和工具理性的冲突;四是绩效指标繁与简之间的张力。
讲座最后,师生们就有关疑问与曹堂哲教授进行了热烈的讨论。本次讲座让师生们对预算绩效管理的相关研究有了新的认识和更为深刻的理解,实现了良好的学术交流。
个人简介
曹堂哲,中央财经大学政府管理学院教授,博士生导师。美国德克萨斯大学奥斯汀分校访问学者(2015-2016),北京市青年英才(2013)。财政部预算评审中心“重点绩效评价专家审核委员会”专家、中国财政学会绩效管理专业委员会专家、北京市财政学会特聘专家、中国行政管理学会会员等。
其主要研究领域为政府预算绩效管理、政府治理。在《财政研究》《中国行政管理》《武汉大学学报》等刊物发表学术论文七十余篇。出版有《部门预算绩效管理:战略、预算与绩效的系统集成》《预算绩效管理理论与实践》(合著)《政府绩效测量与评估方法》(合著)《部门整体预算绩效评价研究》(参著)等多部著作。著作《公共行政执行的中层理论》获第十二届北京市哲学社会科学优秀成果二等奖。参编教材《公共行政学》(第四版)获普通高等教育“十二五”国家级规划教材。主持过国家社科基金、教育部人文社科基金等多项目科研项目。

