管理学院举行专业学位研究生校外导师聘任仪式
2016年11月27日下午,兰州大学管理学院专业学位研究生校外导师聘任仪式在逸夫科学馆举行。管理学院院长包国宪,副院长何文盛、何欣、苗绪亮,院长助理吴建祖,教师代表田中禾、李梅、孙岩、贾明琪、王学军、苑春,专业学位研究生校外导师,以及我院专业学位研究生代表共60多人参加了聘任仪式。仪式由何欣副院长主持。
包国宪院长为每一位校外导师颁发聘任证书和纪念牌,并代表管理学院全体师生向各位导师表示衷心的感谢和热烈的祝贺。他表示,此次校外导师聘任,是管理学院发展历程中的重要事件,校外导师是学院师资的有机组成部分,将极大地强化学院的师资队伍。包院长表示要把校外导师当做一家人,一视同仁,并希望他们能做到三件事:一是力所能及地指导好学生的论文写作;二是为专业学位研究生授课或开办讲座;三是多提宝贵意见,帮助学院在第二个十年有更大的发展。
甘肃省人民医院院长郭天康、读者出版传媒股份有限公司副总经理兼财务总监王卫平,作为导师代表分别发言。在对专业学位教育的精准把握的基础上,两位导师分别从各自的专业角度和丰富经历谈了对校外导师工作的认识,并庄重承诺,将认真履行好职责。
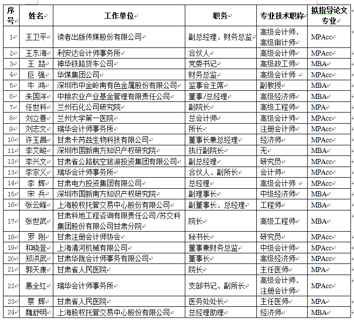
据了解,管理学院本次共聘任24位专业学位校外导师,包括13位MPAcc导师,8位MBA导师和3位MPA导师,其中有7位导师来自上海、深圳和北京等地。
此次校外导师的聘任,是为了适应中国专业学位研究生教育改革的发展趋势和要求,满足我院专业学位快速发展的需要,优化了师资结构,对提升研究生的实践能力和专业水平,提高我院专业学位的整体教育质量都有重要意义。

专业学位研究生校外导师聘任仪式合影

包国宪院长给校外导师颁发证书

郭天康代表MBA和MPA导师发言

王卫平代表MPAcc导师发言
附:兰州大学管理学院专业学位研究生校外导师一览表(按姓氏笔画排名)


