兰州大学2017年MBA、MPA报考指南
温馨提示:
兰州大学2017年工商管理硕士(MBA)、公共管理硕士(MPA)招生,全部实行上线后正常复试。
满足国家规定的资格(大专毕业五年及以上、本科毕业三年及以上、研究生毕业两年及以上,毕业年限计算截止日期:2017年9月1日前)即可报考;
同时为了吸引优秀生源,按照学校往年招生政策:如考生满足本科毕业6年及以上或专科毕业8年及以上(毕业年限计算截止日期:2016年9月1日前),即可按照学校相关要求申请B线复试资格(比兰州大学A线总分低10分、单科低5分)。具体以学校当年度招生政策为准。
一、报名
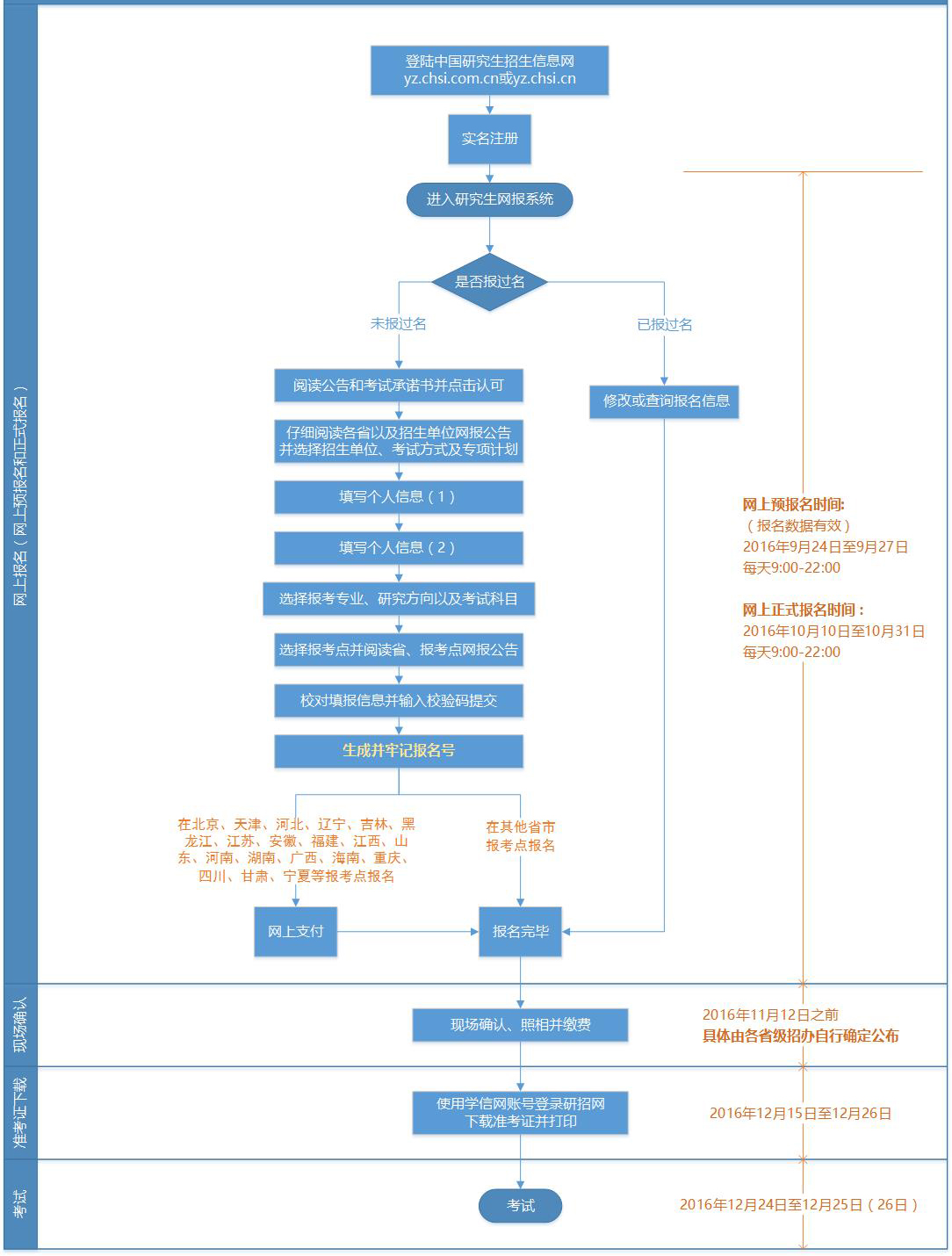
报名包括网上报名和现场确认两个阶段。所有参加硕士研究生招生考试的考生均须进行网上报名,并到报考点现场确认网报信息、缴费和采集本人图像等相关电子信息。
(一)网上报名
2016年10月10日至31日,每天9:00-22:00,考生登录“中国研究生招生信息网”(http://yz.chsi.com.cn)按网站要求进行网上报名。凡不按要求报名、网报信息误填、错填或填报虚假信息而造成不能考试或录取的,后果由考生本人承担。
●报名期间将对考生学历(学籍)信息进行网上校验,并在考生提交报名信息三天内反馈校验结果。考生可随时上网查看学历(学籍)校验结果。未通过学历(学籍)校验的考生应及时到学籍学历权威认证机构进行认证,在现场确认时将认证报告交报考点核验。
网上报名有关具体要求和注意事项,详见中国研究生招生信息网站的报考流程、报考须知和报名网页有关项的提示。建议广大考生合理安排报名时间,避开报名高峰,避免网络拥堵。
(二)网报注意事项
1.招生单位:先选择“甘肃省”,再选择“兰州大学”。
2.考试方式:选择“管理类联考”。
3.专项计划:考生根据实际情况填写。
4.报考类别:选择“非定向就业”或“定向就业”。
A.非定向就业:指考生被录取后,与原工作单位之间解除劳动合同关系,录取前将人事档案转招生单位,毕业时按毕业当年国家就业政策,本人与用人单位双向选择的办法就业。
B.定向就业:指考生被录取后,与原工作单位之间不解除劳动合同关系,录取前考生与兰州大学、工作单位签订定向培养协议,考生人事档案不转入招生单位,毕业时按签订的定向培养协议就业。
●选择“定向就业”报考类别的考生,须按网站要求填写定向就业单位相关信息,定向就业单位名称必须与考生工作单位名称一致。
5.备用信息:报考国际MBA班的考生,请在“备注”栏注明“国际MBA”字样。
6.报考院系所名称:选择“(069)管理学院”;报考专业:MBA选择“(125100)(专业学位)工商管理”,MPA选择“(125200)(专业学位)公共管理”。
7.研究方向:01(全日制)不区分研究方向,02(非全日制)不区分研究方向;考生可根据个人情况选择。
8.考试科目:点击自动生成“(199)管理类联考综合能力/(204)英语2/(-)无/(-)无”。
9.报考点所在省:考生根据实际情况填写。
●网报期间,我校将在兰州大学研究生院网页(http://ge.lzu.edu.cn/Enroll/)和微信公众号(lzu-yz)公布考生的报考错误信息,请考生在网上报名提交成功次日后及时查看,并按提示办法进行更正,防止因报考信息填报错误而无法参加考试。因报考信息填报错误而无法参加考试,责任自负。
●网上报名成功后,请下载、打印报名信息表,记住报名号,以便能在现场确认时快速定位考生信息。
●网上报名有关具体要求和注意事项,详见《 2017年全国硕士研究生招生工作管理规定》及“研招网”报考须知。网上报名技术服务工作由全国高等学校学生信息咨询与就业指导中心负责。
(三)现场确认
1、报考点选择:考生应选择工作或户口所在地省级教育招生考试管理机构指定的报考点办理网上报名和现场确认手续。现场确认由省级教育招生考试管理机构负责组织相关报考点进行。所有考生均应在规定时间内到报考点指定地方现场核对并确认其网上报名信息,逾期不再补办。具体考点信息请查询网报公告:http://yz.chsi.com.cn/sswbgg/。
甘肃报考点在甘肃农业大学,现场确认时间为11月7日-11日;广东报考点在暨南大学,现场确认时间为11月8日至11月12日;江苏省有多个报考点,请考生根据个人情况选择,具体时间地点由报考点所在省级教育招生考试管理机构确定。
2、考生提交材料:本人居民身份证、学历证书(应届本科毕业生持学生证)、网上报名编号(即网上报名成功后系统显示的9位数字报名号)、未通过网上学历(学籍)校验的考生在现场确认时应提交学历(学籍)认证报告、报考“退役大学生士兵”专项硕士研究生招生计划的考生还应提交本人《入伍批准书》和《退出现役证》、其它招生单位或报考点规定的相关材料。由报考点工作人员进行核对。
考生填报的报名信息与报考条件不符的,不得准予考试。网上学历(学籍)校验未通过的考生,应在招生单位规定时间内提供权威机构出具的认证报告,否则不得准予考试。
3、考生本人对网上报名信息要进行认真核对并确认。经考生确认的报名信息在考试、复试及录取阶段一律不作修改,因考生填写错误引起的一切后果由其自行承担。
4、考生按规定缴纳报考费。考生办理报考手续缴纳报考费后,不再退还。网上报名期间通过研招网进行网上缴费,仅限报考点选择在北京、天津、河北、辽宁、吉林、黑龙江、江苏、安徽、福建、江西、山东、河南、湖南、广西、海南、重庆、四川、甘肃、宁夏的考生(即在这些省考试的考生,特殊要求详见各省网报公告)。选择其他报考点的考生,则在现场确认时缴费。
5、采集考生图像信息。
二、初试与复试
(一)准考证下载
2016年12月15日至26日,考生可凭网报用户名和密码登录“中国研究生招生信息网”下载打印《准考证》。
《准考证》正反两面在使用期间不得涂改,考生凭下载打印的《准考证》及居民身份证参加考试。
该《准考证》在复试阶段也要使用,请妥善保管。
(二)初试安排
时间:2016年12月24日 (8:30-11:30,14:00-17:00);
地点:报考点指定地点;
科目:199管理类联考综合能力、204英语二 。
(三)复试安排
复试具体时间、地点及要求以复试通知为准。
时间:2017年3月上旬至4月中旬。
地点:兰州大学校本部(针对本部考生)、兰州大学南通基地(针对南通考生)、兰州大学深圳管理科学研究院(针对广东考生)。
科目:面试:无领导小组综合面试+英语面试,笔试:政治笔试。
三、咨询电话
(一)兰州大学管理学院MBA、MPA教育中心
地 点:兰州大学校本部齐云楼1217室
电 话:0931-8912452、8912970
邮 箱:lzumba@lzu.edu.cn,lzumpa@lzu.edu.cn
(二)深圳市兰大管理科学研究院
地 点:深圳市南山区高新南一道9号中国科技开发院孵化楼805室
电 话:0755-83269211、15322375230
邮 箱:lzumbasz@lzu.edu.cn,lzumba@163.com
(三)兰州大学管理学院MPA广东教学中心
地 点:广州市越秀区先烈中路100号中国科学院广州分院23栋216-222室
电 话:020-87688090、020-87683512、13640326716
邮 箱:lzumpagz@lzu.edu.cn
(四)兰州大学南通基地
地址:南通市通州湾示范区东海大道88号 兰州大学教学楼北楼107室;
电话:0513-80677099
邮箱:lzumba@lzu.edu.cn,lzdxntedu@126.com
(五)国际MBA招生咨询
地 点:上海浦东张杨路800号长航大厦11层1108室
电 话:021-58366775
邮 箱:lzumbash@lzu.edu.cn
附:网报流程图


